默认站
首页
关于我们
公司简介
公司环境
企业文化
产品中心
军用领域
橡胶原材料
热防护材料
胶黏剂
辅助产品
民用领域
常见橡胶
定制橡胶
其他产品
实验室建设
试剂
耗材
仪器设备
新闻中心
公司新闻
行业新闻
人才招聘
联系我们
中
|
EN
登录
|
注册
News
新闻中心
新闻中心
行业新闻
公司新闻
行业新闻
搜索
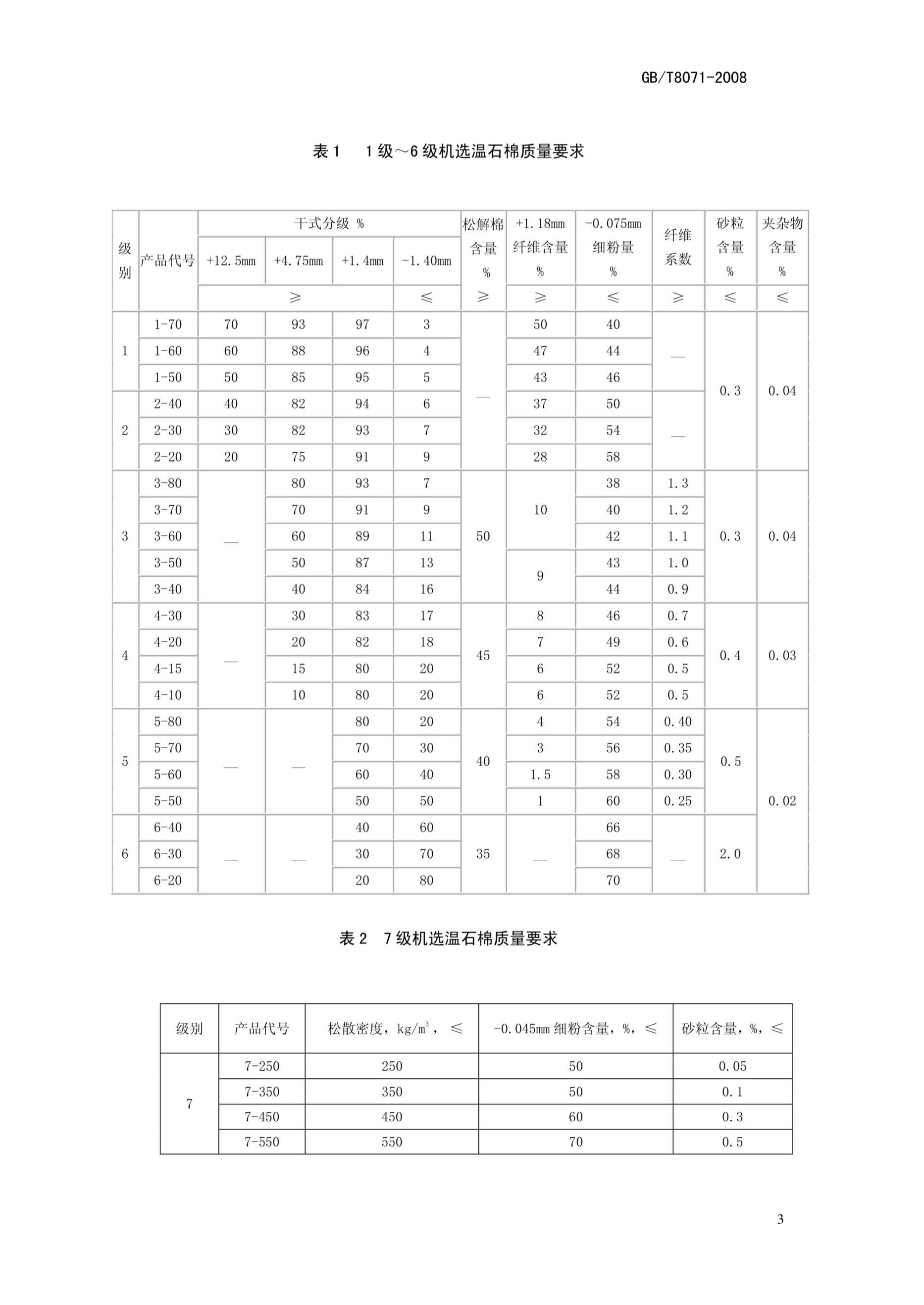
温石棉标准
2021-11-24
下一篇:石棉到底是什么材料,跟石头有什么关系?
返回
遇到问题需要帮助吗?
遇到一个无法解决的问题需要寻求我们的帮助?我们一直在这里等您。
联系我们
Contact Us